
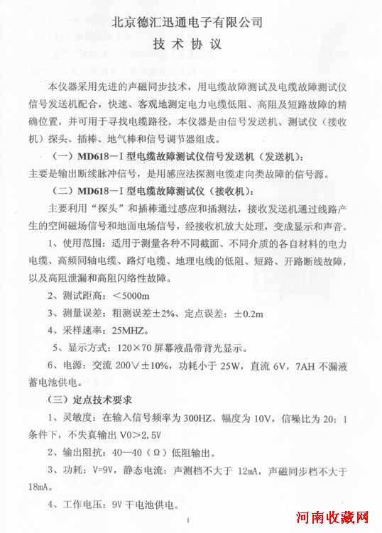
618-型高低压智能电缆测试仪
在郑州去广州的T123列车上,列车员大声说:“这是谁的箱子?”一中年男子应道:“我的!”闻声抬头看去,见行李架上有一长方体银色小箱子。列车员又问:“箱里装的什么?”中年男子答道:“仪器。”........
虽说赶上学生放暑假,但车上人不是太多。闲聊中,得知中年男子叫刘如春,他是北京德汇讯通电子有限公司总经理。该公司生产的618-型高低压智能电缆测试仪、氧化锌避雷器现场无线测试仪、TC-202超音波绝缘子裂化探测器等,十多年来,颇受全国广大客户好评,他这次是到广州佛山南方国家电网应标.......
我问道:“现在市场很乱,鱼龙混杂,你怎样让客户接受你的产品?”刘如春总经理答道:“如客户有购买意向,我们的技术人员都是到客户单位现场演示。客户可以设置人为线路故障或直接为客户检查线路故障,测试准确无误,客户可以买;不准确就不买。”我急切地又问:“十多年来,准确率如何?”刘总自豪地说:“客户很满意,我们也很满意!”
是啊,现在各大、中、小城市,地下管网、线网纵横交织,城市建设速度快,城市改造又反复无常,人为故障、老化故障频发,给供电、供水部门造成极大的压力。比如郑州金水路、花园路,如路灯不亮,你能把数公里的地埋电缆都挖开,一米一米的开线检查吗?那要耗费多大的人力、物力和多少时间啊!
但如果你有一台618-型高低压智能电缆测试仪,20分钟即可找到故障点。有这么神奇吗?请看下边的介绍.......

营业执照

有信走遍天下,无信寸步难行

国家发明专利

制造计量器具许可证

生产许可证

质量管理认证

组织机构代码证

税务证

产品实验报告

国家强制性产品认证











因为有电,我们的城市才有一个美丽的夜晚!
因为不停电,我们的工作、学习、生活才不受影响!

今日郑州

今日郑州

今日郑州

今日郑州

今日郑州
名称:北京德汇讯通电子有限公司
地址:北京市海淀区宝盛路19号
电话:010--52569570
手机:15737150011
网址:www.dehuixt.com